班戈县人民政府
您当前所在位置:
首页
>
政府信息公开
>
法定主动公开内容
>
双公示
索 引 号:
发文字号:
发布机构:
生成日期:
公开方式:
有效性:
所属公开:
公开时限:
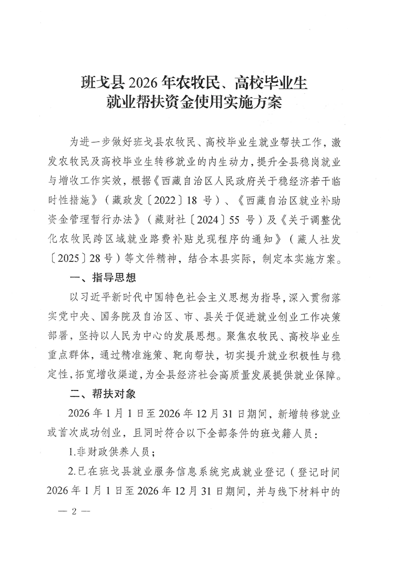
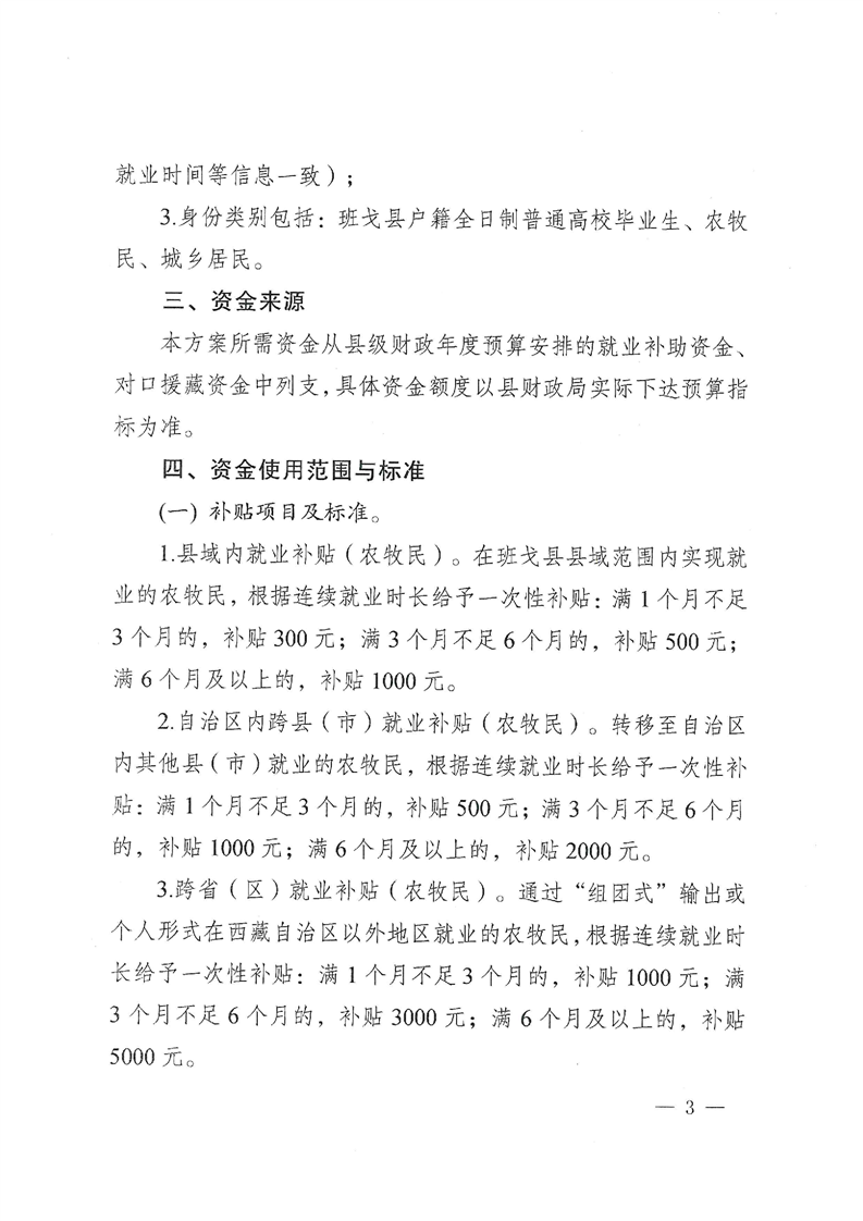
班戈县人民政府关于印发《班戈县2026年农牧民、高校毕业生就业帮扶资金使用实施方案》的通知
来源:
县人社局
访问量:
发布日期:
2026-04-24
附件:
关联稿件:
扫一扫在手机打开当前页
分享到:
【
返回顶部
】
【
关闭本页
】